Instance Verification Kit (IVK)
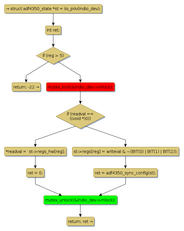
mutex lock @ [2456+30+/linux-3.19-rc1/drivers/iio/frequency/adf4350.c]
Instance Signature: mlock
|
The Matching Pair Graph:
|
|
Function Name
|
Control Flow Graph (CFG)
|
Events Flow Graph (EFG)
|
Source Correspondence
|
|
adf4350_reg_access
|
|
|
[2233+18+/linux-3.19-rc1/drivers/iio/frequency/adf4350.c]
|